~客観的なAI細胞診で高い検査性能を実現~
株式会社CYBOのプレスリリース
発表のポイント
-
株式会社CYBO(以下、CYBO)と公益財団法人がん研究会有明病院細胞診断部(以下、がん研有明病院)らの研究チームは、新技術「ホールスライド・エッジ・トモグラフィー」およびAI解析ソフトで構成される臨床グレード自律型デジタル細胞診システムを開発しました。本成果は総合科学誌「Nature」に掲載されました。
-
ホールスライド・エッジ・トモグラフィーは、大量の細胞を実用的スピードで高精細3D画像として取得する技術です。さらに取得した膨大な画像データから、細胞ひとつひとつの形態情報を統合して分類する「形態分化クラスター(CMD)」を算出する独自のAI技術を開発し、各病変に対応する細胞集団を自動抽出・定量化する自律型AI解析ソフトを実現しました。
-
がん研有明病院、筑波大学、順天堂大学、下越総合健康開発センターの4施設で実施した多施設評価試験(1,124例)では、AI解析ソフトの検査性能は専門家と比較してROC-AUCが0.9前後と、臨床に求められるレベルの性能を示しました。さらに、HPV検査結果を基準とした検証では、一部項目においてAIが専門家の精度を上回る結果が得られました。
-
本研究の成果であるホールスライド・エッジ・トモグラフィーはCYBO Scanとして製品化しており、子宮頸がん検診支援AIと組み合わせて世界に先駆けて社会実装が進んでいます。

研究の背景と目的
「細胞診」は、体から採取した細胞を顕微鏡で観察し、異常細胞(異型細胞)の有無から、がん・炎症・ホルモン状態などを調べる病理検査です。子宮頸がん検診(子宮頸部細胞診)がよく知られていますが、尿、喀痰、胸水、甲状腺、乳腺など多くの臨床領域で広く実施され、患者への負担が少ないことから、がんの早期発見に極めて有用です。特に子宮頸がんは、多くがヒトパピローマウイルス(HPV)感染を起点とし、検診によって前がん病変の段階で発見・治療が可能ながんであり、形態観察に基づく細胞診は重要な役割を担ってきました。
しかし一方で、細胞検査士や病理医(細胞診専門医)の不足、鏡検業務の負荷の高さ、細胞所見の判定の標準化や品質保証など、細胞診には長年にわたり解決すべき課題が存在していました。近年、病理分野ではデジタル化やAIによる診断支援が進展していますが、細胞診標本は厚みがあり細胞が重なり合うため、従来の2Dスキャナでは個々の細胞を十分に観察できません。また画素数やデータ量の制約もあり、スライド全体を立体的(3D)にデジタル化し、そのままAI解析につなげることは困難でした。
本研究では、1枚のスライドに含まれる多数の細胞を高解像度3Dで高速デジタル化できる光学撮像基盤を構築するとともに、そのデータを用いて臨床グレードの自律型デジタル細胞診システムを実現することを目指しました。さらに、本システムが実臨床に応用可能であることを多施設研究により検証し、細胞診の新たなデジタル基盤となり得ることを示すことを目的としました。
研究の内容と結果
本研究では、細胞診標本のスライド全体を対象に高解像度3D細胞画像を高速取得できる新技術「ホールスライド・エッジ・トモグラフィー」(図1)を開発しました。

本技術はCYBOの開発チームが設計・実装を主導し、がん研有明病院の細胞検査士および細胞診専門医から、核の見え方やクロマチンパターンなど診断に不可欠な形態情報をどのように再現すべきかについて継続的にフィードバックを受けながら、両者が密接に連携して臨床ニーズに即した形で完成させたものです。加えて、スライド標本上の全視野を対象にデジタル撮像を行いながら、リアルタイムで画像再構成・圧縮する機能を実装することで、撮像速度・画質・データ容量の最適なバランスを実現しました。これにより、立体構造を持つ細胞診標本を実用的なスピードで高精細にデジタル化し、デジタル細胞観察やAI解析に適したデータ形式で保存・転送できることを示しました。(図2)

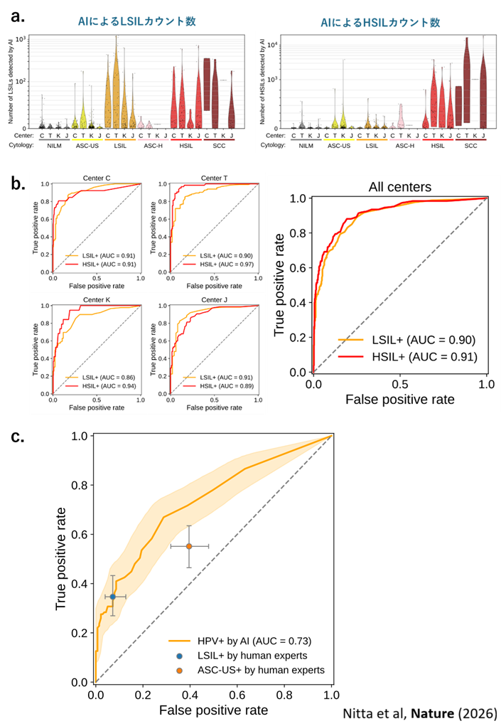
AI解析では、デジタル化したスライド標本データに含まれる、一標本あたり数万から多い場合は百万個程度にもおよぶ大量の細胞を検出し、その細胞一つずつをLSIL(軽度扁平上皮内病変)やHSIL(高度扁平上皮内病変)などの異型細胞、ならびに各種の正常細胞として細胞タイプ分類する画像認識モデルを開発しました。この細胞タイプ分類モデルの構築にあたっては、がん研有明病院の熟練した細胞検査士・細胞診専門医が中心となり、代表的な症例を含む多数の細胞像について、LSIL、HSILをはじめとする各種の細胞を丁寧にアノテーションしました。こうして作成された高品質な教師データを用いて学習することで、未知の標本に含まれる細胞であっても、同様の細胞タイプ分類を自動で高精度に行えるモデルを実現しました。さらにこの画像認識モデルを活用して、画像から抽出した形態特徴量に基づいて細胞をラベル付けする「形態分化クラスター(Cluster of Morphological Differentiation; CMD)」を取得しました(図3)。CMDは、フローサイトメトリーで用いられる分化クラスター(CD)に相当する概念であり、細胞の特徴を数値化したもので、散布図やヒストグラム、UMAPなどの可視化を通じて、大規模な細胞集団の形態ランドスケープを直感的に探索することを可能にします。CMD空間上では、上皮細胞の分化や腫瘍化に対応する連続的な形態の軌跡が観察され、HPV陽性・陰性や診断グレードの違いに応じて細胞集団の分布が系統的に変化することが定量的に示されました。これにより、従来のカテゴリーラベルだけでは捉えにくい中間状態も含めて、標本上の細胞集団全体での定量的な細胞診が可能になることを示しました。

さらに、がん研有明病院、筑波大学附属病院、順天堂大学医学部附属浦安病院、下越総合健康開発センターの4施設から収集した合計1,124例の子宮頸部液状化検体細胞診標本を用いて、多施設共同によるスライド単位の性能評価を行いました。AIモデルは、LSIL陽性(LSIL⁺)症例の検出においてAUC 0.86〜0.91、HSIL陽性(HSIL⁺)症例の検出においてAUC 0.89〜0.97を示し、施設や症例構成が異なる条件下でも一貫して高い性能を維持することが分かりました。スライドごとのLSIL細胞数はHPV検査の陽性率と強く相関し、HSIL細胞数は病理診断の重症度が高くなるほど増加するなど、AIが算出した細胞カウントが臨床的なリスク指標と良好に対応することも確認されました。さらに、HPV検査結果をリファレンスとした専門家とAIの細胞診検査精度の比較では、専門家のASC-US以上(ASC-US⁺)を陽性とするトリアージと比較して、AIモデルがいずれの施設においても高い性能を示しました。(図4)

これらの結果から、本システムは単に異型細胞を検出して検査の効率を向上させる補助ツールにとどまらず、細胞診標本に含まれる大量の単一細胞を自律的かつ定量的に評価し、症例ごとのリスク層別化やトリアージに利用し得ることが示されました。言い換えれば、ホールスライド・エッジ・トモグラフィーによる3Dデジタル化とCMDを用いたAI解析を組み合わせることで、細胞検査士と細胞診専門医の役割を代替出来る可能性が示されました。本研究で得られた成果は、細胞診における主観性や施設間のばらつきを低減し、より客観的で再現性の高い診断につなげる「定量細胞診」の枠組みとして活用できる可能性を示すものです。
今後の展開
ホールスライド・エッジ・トモグラフィーはCYBO Scan(図5)として製品化しており、株式会社東京セントラルパソロジーラボラトリー(東京都八王子市)に導入済みです。現在も複数の医療機関で導入に向けた評価が進められており、細胞診標本を高精細な3Dデジタルデータとして取得・保存できるインフラストラクチャとしての役割を担い始めています。また、医療機器メーカーの日本精密測器株式会社(群馬県渋川市)においてCYBO Scanの量産ラインを立ち上げるなど、供給体制の整備も進めております。さらに、本研究で開発した形態分化クラスター(CMD)を活用した子宮頸部細胞診用AI解析ソフトについても、CYBO AI Cervixとして導入に向けた評価試験を複数の施設で実施しており、細胞診の現場で実際の検体に対する性能やワークフローへの適合性を検証している段階です。

今後は、子宮頸がん検診における精度管理やスクリーニング支援、トリアージ細胞診、HPV陽性者のリスク層別化ツールなどとしての活用を見据えつつ、今回発表した臨床グレード自律型デジタル細胞診システムについて、さらなる臨床評価の拡充や薬機法上の医療機器としての位置付けに向けた検討を進めていきます。また、本システムの基盤技術を応用し、子宮頸部以外の臓器(肺、甲状腺、乳腺、泌尿器など)を対象とした細胞診への応用研究や、遠隔診断・教育・人材育成への展開も視野に入れています。さらに、国内での実績を基盤として、海外医療機関との共同研究や国際展開を順次進めることで、「3Dデジタル細胞診とAI」による新たな診断基盤を世界に広げていくことを目指しています。
関係者コメント
新田尚(株式会社CYBO・代表取締役社長)※筆頭著者・責任著者
本成果は、約5年間にわたり細胞診をご指導くださったがん研有明病院の皆さま、そして粘り強く課題の理解と解決に取り組んだCYBOの開発陣との協働の結晶です。また、日本臨床細胞学会、日本デジタルパソロジー研究会、国際細胞学会などを通じて国内外の細胞診コミュニティの皆さまから寄せられたご助言とフィードバックにも、深く感謝しています。今後は、この技術を広く細胞診の現場に届け、日々の検査に実際に役立てていただけるよう取り組んでいきたいと考えています。
千葉知宏(公益財団法人がん研究会有明病院細胞診断部・部長)※責任著者
がん研究会で脈々と培われてきた「細胞を観る力」を、世界最高水準のデジタル技術として結実させることができました。本成果は、極めて専門性の高い細胞診を、再現性と拡張性を備えた診断基盤へと進化させ、細胞診の歴史に新たな一頁を刻むものと考えています。さらに、このような技術を日本で開発できたこと自体にも、大きな意義があると考えます。この素晴らしい技術を実現してくださった株式会社CYBOの皆様、自身の知識と技能をAIに注ぎ込み、学習を支えてくださったがん研有明病院のメンバー、そしてこれまで細胞診を支え、継承してこられたすべての細胞検査士ならびに細胞診専門医の皆様に、心より感謝申し上げます。
合田圭介(株式会社CYBO・取締役CSO/東京大学大学院理学系研究科・教授)※責任著者
日本のスタートアップが、世界初となる圧倒的性能の技術を開発し、それをトップジャーナルである Nature に発表できる研究開発力は、実に素晴らしいものだと思います。本成果は、日本のベンチャー企業が、基礎科学・先端工学・臨床現場を横断しながら、世界最先端の技術を自ら創出し、実装までやり切れることを示す一つのロールモデルだと考えています。大学発の知と、スタートアップならではのスピードと覚悟が融合すれば、日本からでもグローバルスタンダードを生み出せる。今回の挑戦が、次の世代の研究者や起業家にとって「世界を狙っていい」という自信につながり、日本のベンチャーエコシステム全体をさらに活性化させる契機になることを期待しています。
杉山裕子(公益財団法人がん研究会有明病院細胞診断部・元部長)※筆頭著者
細胞診とは、顕微鏡を用いてその形態から細胞の良悪を推定する検査法です。細胞診は低侵襲で比較的安全に検査ができるため、子宮頸がん検診・肺がん検診などに広く用いられています。しかし、見落とし(偽陰性)や過剰判定(偽陽性)等の問題もあり、従来から検査精度の改善が指摘されていました。この問題を解決するために、我々は細胞診標本に特化した高精細な3D画像を取得し、その画像からAI解析により細胞を判定する新システムを開発しました。さらに、検証試験を実施し、従来と比較してより精度の高い細胞診判定が可能になることも確認しました。この新システムを用いることで、細胞診を用いた子宮頸がん等のがん検診の精度向上に寄与するだけでなく、低侵襲な検査法である細胞診の医療上の応用範囲が広がる可能性が期待されます。
阿部仁(公益財団法人がん研究会有明病院臨床病理センター・技師長)
今回の素晴らしい世界最高水準のデジタル技術開発に、がん研有明病院細胞診断部細胞検査士が協力できたことは大変光栄です。この技術は、今後の子宮がん検診を始めとした早期がん発見に応用されていくことでしょう。細胞診業務に携わってきた一人として、新たな技術を実現してくださった株式会社CYBOの技術が、我々細胞検査士の細胞判定能力向上に貢献することを期待しています。
小林佑介(国立大学法人筑波大学 医学医療系産科婦人科学・准教授)
子宮頸部をはじめ日常的に細胞診検体の提出が多い産婦人科の立場から、今回開発された技術はデジタル病理の枠を超え、婦人科腫瘍診療、さらには細胞診診断を必要とする多くの腫瘍関連診療科の未来を大きく変えるものと確信しています。細胞診の3Dデジタル化とAI解析を組み合わせた本システムにより、患者さんへ迅速に診断結果を届け、より良い治療につなげてまいります。
長村義之(株式会社CYBO・学術顧問/日本鋼管病院 病理診断科・部長)
CYBO Scanで撮像された細胞診標本の3Dデジタル画像をAIによる判定に繋げる本システムは、厚みのある細胞集塊の詳細観察を始め様々な改良が加えられ、私も”細胞を見る“立場から”理想化“への道のりにご一緒できたこと誇りに思っています。また、その英知を結集したCYBOの技術がNatureに掲載されたことは科学および実臨床として大いに賞賛されるものと考えます。新田尚社長は、これまで国内外の多くの関連学会でこの技術の利点を強調して来られました。本システムが細胞診の臨床の現場で活躍する日が待ち遠しく感じられます。
外部専門家
佐藤之俊(丸子中央病院・病院長/The International Academy of Cytology・Board member/日本臨床細胞学会・元理事長)
医療分野におけるデジタル技術、とくに画像処理やAIは、形態情報を的確に捉え診断や治療へと結びつける細胞診や病理にとって、極めて強力な支援技術です。今回の画期的な成果は、日本において長年培われてきた質の高い細胞診、とりわけ日本の細胞診をリードしてきたがん研有明病院細胞診断部の卓越した診断力と研究基盤が、最先端のデジタル技術と見事に融合し結実したものといえます。
日本臨床細胞学会や国際細胞学会においても、がんゲノム診療やAI・デジタル技術への対応を早期から進めており、CYBO社の先進的な取り組みには大きな期待が寄せられています。近年、同社の技術は国内外で広く注目を集めており、本研究成果を生かした診断精度のさらなる向上とともに、日本発の技術がグローバルに普及し世界の医療、福祉及び公衆衛生の向上に寄与することが期待されます。
前田一郎(北里大学病理診断科・部長/日本デジタルパソロジー研究会・会長/日本臨床細胞学会・副理事長)
細胞診領域では、これまでに数多くのAI解析に関する研究報告が蓄積され、近年では実用段階に入ったAI解析アプリも散見されるようになりました。国際細胞検査士であるCT(IAC)は世界で約13,000人とされ、日本臨床細胞学会認定の細胞検査士CT(JSC)は8,168名を数え、そのうち3,875名がCT(IAC)を取得しています。すなわち、CT(IAC)全体の約30%を日本の細胞検査士が占めており、日本は数・質の両面で世界トップグループに位置すると言えます。このような人的基盤を背景に、日本から細胞診AI解析アプリが数多く創出・発信されることを強く期待します。そうした中、日本のスタートアップ企業である株式会社CYBOより、AI解析ソフトを搭載した臨床グレードの自律型デジタル細胞診システムが開発されたことを、心より喜ばしく思います。
山下博(東京医療センター産婦人科・科長)
液状化検体細胞診の登場以降、25年以上にわたり大きなブレイクスルーが生まれなかった細胞診の分野において、本研究がもたらしたインパクトは極めて大きく、非常に意義深いものです。
本成果により、細胞診という形態学的診断の可能性が決して尽きていないことが明確に示されました。長年細胞診に携わってきた一人として、これほど嬉しいことはありません。
本技術は、受検者の皆様に確実な利益をもたらすのみならず、細胞診に従事する医療従事者にとっても、作業負担やストレスの軽減といった大きな恩恵をもたらすと確信しています。
一日も早く本成果が広く社会実装されることを強く期待しています。


