株式会社SENTAN Pharmaのプレスリリース
株式会社SENTAN Pharma(本社:福岡県、以下 当社)は、琉球大学大学院 医学研究科 内分泌代謝・血液・膠原病内科学講座(第二内科) 益崎裕章教授との共同研究により、玄米由来成分γ-オリザノールに関する基礎研究成果が 国際栄養補助食品・機能性食品学会(International Society for Nutraceuticals and Functional Foods(ISNFF)の公式医学誌、Journal of Food Bioactives (http://www.isnff-jfb.com)に掲載されたことをお知らせします。
「玄米由来成分γ-オリザノール」 とは
γ-オリザノールは、玄米の胚芽と糠に含まれる特有の脂溶性成分で、フェルラ酸エステルと植物ステロールから構成される天然由来の成分です。強力な抗酸化作用を持ち、コレステロールの吸収抑制、更年期障害の改善、脳機能への作用(過食抑制など)が報告されており、健康食品、サプリメント、化粧品などに利用されています。
研究背景
軽度認知機能低下(Mild Cognitive Impairment:MCI)は、加齢や慢性炎症など様々な要因によって引き起こされることが知られています。 近年では、肥満や高脂肪食などの生活習慣が認知機能低下のリスクに関与する可能性が指摘されており、栄養成分と脳機能の関係に関する研究が世界的に進められています。 γ-オリザノールはこれまでの研究において、脂質親和性の高い組織への作用や代謝機能への影響などが報告されています。本研究では、このγ-オリザノールが肥満関連の認知機能低下にどのように関与する可能性があるかを検討しました。
研究の概要
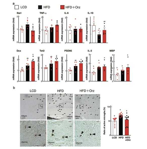
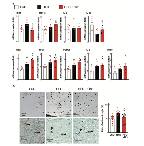
本研究では、高脂肪食によって肥満状態となった高齢マウスモデルを用い、γ-オリザノールを含む食餌を一定期間摂取させた場合の認知機能および脳内変化を評価しました。その結果、以下のような知見が得られました。
・認知機能テストにおける変化
Y迷路試験などの行動試験において、γ-オリザノールを摂取したマウス群では、空間記憶に関連する行動指標の改善が観察されました。

・神経新生関連遺伝子の発現変化認知機能テストにおける変化
神経新生の指標とされる遺伝子であるDcx (Doublecortin)、Tet2 (Tet methylcytosine dioxygenase 2)などの発現が増加する傾向が確認されました。これらの結果から、γ-オリザノールが脳の炎症状態の変化や神経新生に関わる生理学的メカニズムに関与する可能性が示唆されました。

・海馬における炎症関連指標の変化
脳の海馬領域において、神経炎症に関与するとされるミクログリア活性に関連する指標の変化が確認されました。
ナノ粒子化による吸収効率の研究
本研究では、γ-オリザノールを微粒子化したナノ粒子化γ-オリザノールについても検討が行われました。 ナノ粒子化することで腸管からの吸収効率が大きく向上する可能性があり、マウスモデルでは通常のγ-オリザノールと比較してより早い段階で認知機能指標の変化が観察される傾向が確認されました。
今後の展望
本研究では、高脂肪食によって肥満状態となった高齢マウスを用いた動物実験において、γ-オリザノールが認知機能に関連する脳内メカニズムに与える影響について検討されました。その結果、海馬における炎症関連指標の変化や神経新生に関連する遺伝子発現の変化が確認され、認知機能に関連する生理学的変化への関与が示唆されました。
本研究は動物モデルを用いた基礎研究段階の成果であり、ヒトにおける作用や適切な摂取量などについては今後さらなる研究が必要とされています。 玄米由来成分であるγ-オリザノールは、自然由来の機能性成分として注目されており、今回の研究成果は、食と健康に関する新たな研究の可能性を示すものと期待されています。 当社は今後も、独自の微粒子化プラットフォーム技術を活用し、天然由来成分の新たな可能性に関する研究開発を進めてまいります。
<株式会社SENTAN Pharma について>
SENTAN Pharmaは独自のナノ・マイクロ粒子化の基盤技術である「SENTANプラットフォーム」を軸に、医薬品をはじめ、健康食品「玄米フーディクル」や畜水産飼料「ハイガンマオリザミール」など、幅広い分野に事業を展開し、微粒子化によって社会環境をより良くする事を目指している。

